Appartement 3 pièces traversant avec balcon, vue dégagée et
Nice 06300
0
Honoraires à la charge du vendeur.
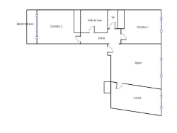
Au 1er étage, appartement traversant Est / Ouest de 60 m2, offrant une belle luminosité et une organisation fonctionnelle des espaces. Il se compose d'un séjour, d'une cuisine indépendante, de deux chambres, d'une salle de bains et de rangements. À l'Ouest, une chambre bénéficie d'un balcon agréable avec vue spectaculaire sur la ville , apportant un vrai confort au quotidien. Garage en sous-sol sécurisé avec monte-charge. Appartement en bon état général, avec potentiel d'optimisation de l'agencement selon les usages. Copropriété 76 lots charges annuelles 3600 EUR pas de procédure en cours
60 m²
3 333 €
5 m²
3
2
1
1
1 sur 4
300 € / mois
Est
Ouest
1 (5 m²)
Oui
1
Oui (76 lots)
Consommations énergétiques
Logement économe
205
Logement énergivore (kWhEP/m2/an)
Émissions de gaz à effet de serre
Faible émission de GES
44
Forte émission de GES(kgeqCO2/m2/an)
Contact MISTRETTA Christian
Contacter gratuitement à l'aide du formulaire ci-dessous.