Authentique corps de ferme avec plus de 3,5 hectares de terr
Salvagnac 81630
0
Proche de Vielmur sur Tarn et de Salvagnac, dans un cadre verdoyant et paisible, découvrez ce corps de ferme d'environ 136 m2 avec fort potentiel pour agrandir la surface habitable niché sur plus de 3,5 hectares de terrain. La maison principale joue habilement avec les volumes :
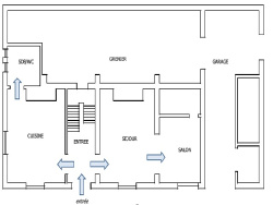
Au rez-de-chaussée : une cuisine conviviale avec poële à bois, une grande pièce de vie avec salon et poële à bois, une salle à manger lumineuse, ainsi qu'une salle d'eau avec WC.
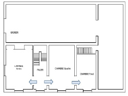
À l'étage : trois grandes chambres, dont deux en enfilade, offrant diverses possibilités d'aménagement.
Le gros atout : une grande dépendance d'environ 90 m2 au sol, idéale pour donner libre cours à vos projets (2 niveaux possibles). Extension de la maison, création d'un gîte, activité équestre ou espace professionnel : tout est possible. Les commodités à proximité immédiate :
École primaire à 2 kms,
Maternelle à 3,4 kms,
Collège et supermarchés à 7 kms,
Épicerie à 4,5 kms et boulangerie à 2,3 kms.
Avec son assainissement par micro station conforme, son chauffage au bois et son potentiel d'agrandissement, ce bien rare combine confort, espace et opportunité de projet. Une maison pleine de charme, un vaste terrain et des dépendances à exploiter : tout est réuni pour un projet de vie unique. Information d'affichage énergétique sur ce bien : classe ENERGIE F indice 357 kWh/m2/an et classe CLIMAT C indice 11 kg/co2/m2/an Estimation des coûts annuels : entre 2 657 EUR et 3 595 EUR par an Prix moyens des énergies indexés sur les années 2021, 2022, 2023 Date de réalisation du diagnostic énergétique : 16 décembre 2022. Les informations sur les risques auxquels ce bien est exposé sont disponibles sur le site Géorisques : www.georisques.gouv.fr Prix de vente 278 000 euros (honoraires à la charge du vendeur) Sylvie Reniau, votre conseillère en immobilier indépendante au 07 68 24 31 70 pour visiter & vous accompagner dans votre projet. Annonce publiée par un agent commercial. La présente annonce immobilière a été rédigée sous la responsabilité éditoriale de Madame Sylvie Reniau, agent commercial enregistré au RSAC d'Albi sous le numéro 430 322 438 00051 titulaire de la carte de transaction immobilière pour le compte de la Sasu LES PROFESSIONNELS de l'IMMOBILIER Sasu , immatriculée au RCS d'Epinal sous le numéro 929 012 722 (sans détention de fonds) Barème d'honoraires consultable sur notre site - Annonce rédigée et publiée par un Agent Mandataire -
136 m²
2 044 €
35050 m²
4
3
1800
1
Consommations énergétiques
Logement économe
357
Logement énergivore (kWhEP/m2/an)
Émissions de gaz à effet de serre
Faible émission de GES
11
Forte émission de GES(kgeqCO2/m2/an)
Contact RENIAU
Contacter gratuitement à l'aide du formulaire ci-dessous.